Beat365中文官方网站
学校首页
网站首页
部门简介
机构设置
规章制度
安全知识
资料下载
首页
>
每周工作安排
> 后勤与保卫管理处一周工作安排表(5.5-5.11)
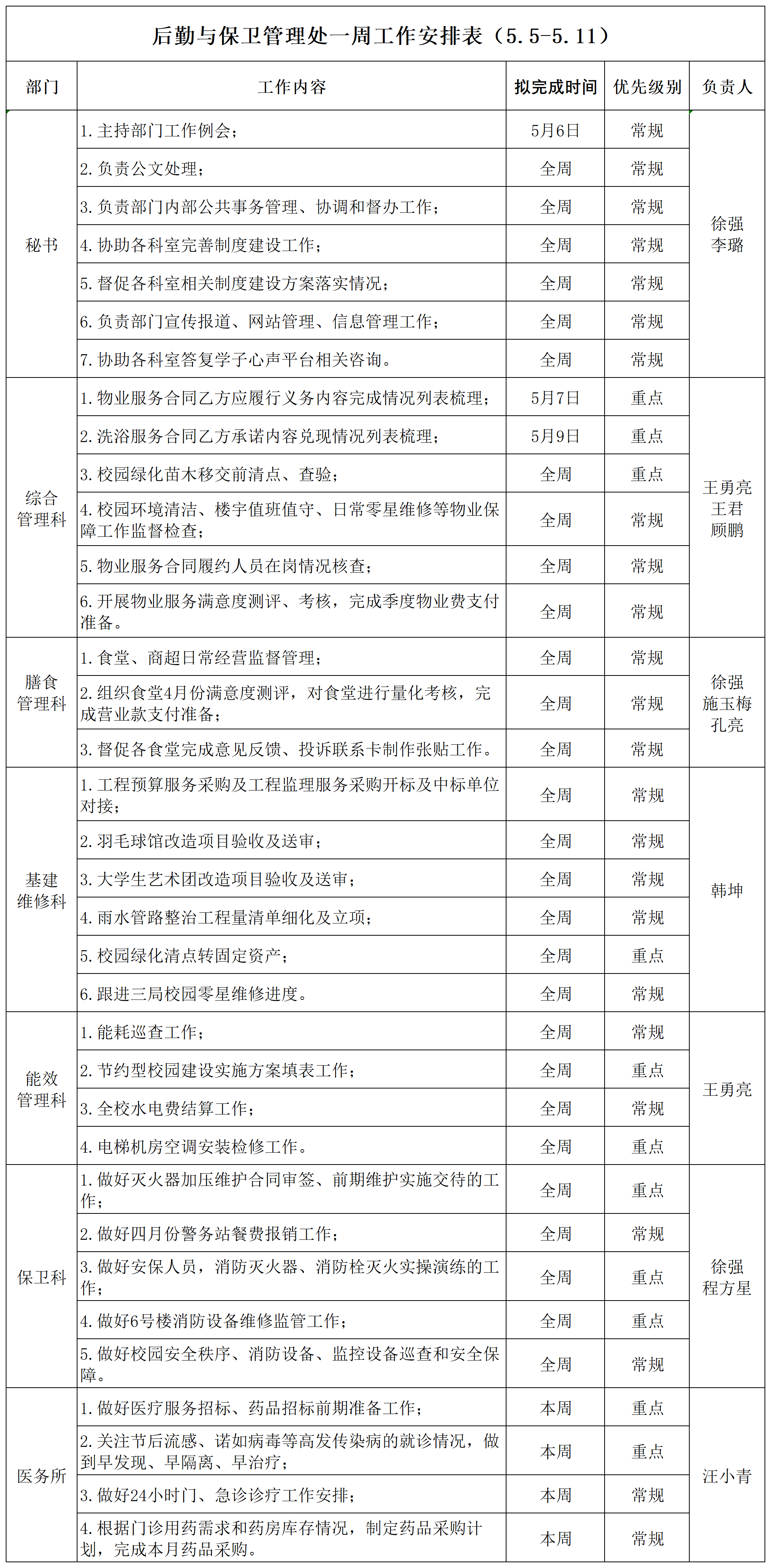
后勤与保卫管理处一周工作安排表(5.5-5.11)
时间:2025-05-06 10:24:07 编辑:李璐 预审:王君 终审:徐强 浏览次数:785
上一篇:后勤与保卫管理处一周工作安排表(5.12-5.18)
下一篇:后勤与保卫管理处一周工作安排表(4.28-5.4)