Beat365中文官方网站
学校首页
网站首页
部门简介
机构设置
规章制度
安全知识
资料下载
首页
>
每周工作安排
> 后勤与保卫管理处一周工作安排表(3.30-4.5)
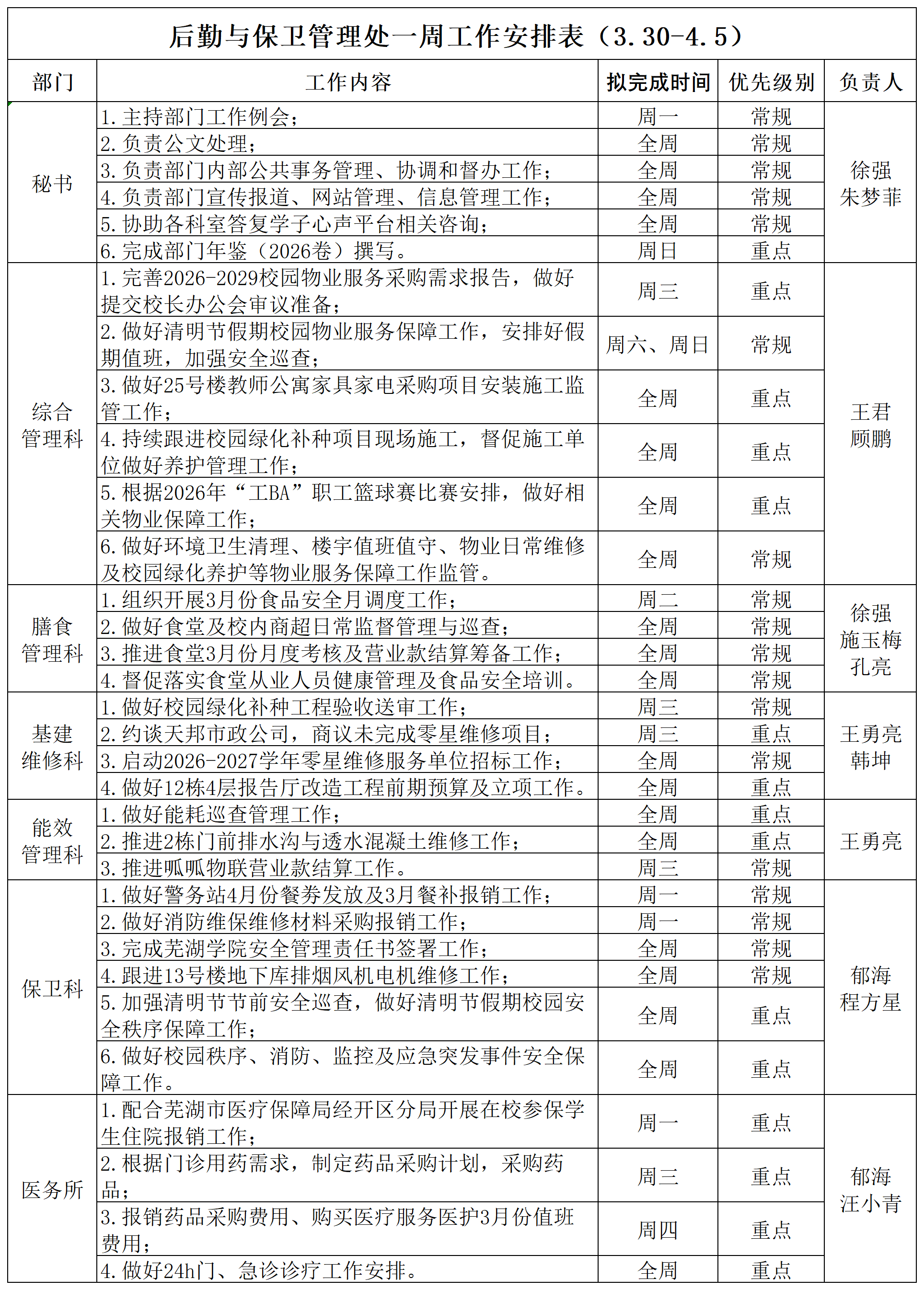
后勤与保卫管理处一周工作安排表(3.30-4.5)
时间:2026-03-30 10:57:26 编辑:朱梦菲 预审:王君 终审:徐强 浏览次数:129
上一篇:后勤与保卫管理处一周工作安排表(4.6-4.12)
下一篇:后勤与保卫管理处一周工作安排表(3.23-3.29)